全国疫情高峰风险地区(全国疫情高风险等级地区名单最新)
全国疫情风险等级名单是?
低风险地区:需满足两个条件之一:一是区域内无确诊病例;二是连续14天无新增确诊病例。根据《新型冠状病毒肺炎防控方案(第九版)》 ,低风险地区还指中高风险区所在县(市 、区、旗)内除中高风险区外的其他区域 。该等级区域通常采取常态化防控措施,如公共场所扫码测温、个人防护提醒等。

疫情等级划分的4个等级判定主要依据病例数 、传播风险及区域防控需求,通常分为低风险、中风险、高风险和重点管控区域(部分地区可能将“重点管控 ”单独列为一级或纳入高风险范畴)。以下是具体判定标准及说明:低风险地区判定标准:无新增本土病例:连续14天内无新增本地确诊病例或无症状感染者 。

疫情级别通常根据疫情的传播风险 、严重程度及防控需求进行划分 ,主要分为低风险地区、中风险地区和高风险地区三个级别,具体划分标准及依据如下:低风险地区:定义:无确诊病例,或连续14天无新增确诊病例。
近来全国中高风险地区有哪些?
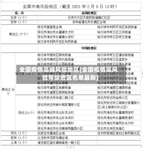
〖壹〗、中高风险地区分布 近来全国仍有28个省市有确诊病例 ,自3月中旬以来,吉林、上海 、台湾、香港等省市出现较多新增确诊病例。截至4月11日,全国共计261个地区被划为中高风险地区,其中高风险地区18个 ,中风险地区243个 。各地防控措施 江苏、浙江 、广东等大省迅速响应疫情防控,对省内各个进出口进行严格布防。
〖贰〗、近来无法直接提供全国中高风险地区的具体名单,但可通过以下方法实时查询最新信息:查询途径:通过百度App搜索【疫情风险等级查询】 ,进入国家政务服务平台或国务院客户端提供的查询服务页面。该服务由官方权威发布,数据实时更新,可确保信息准确性。
〖叁〗、当前全国中高风险地区主要集中在广东省的广州市和深圳市 ,以及河南省的郑州市和许昌市等地 。但请注意,以下几点:动态调整:全国中高风险地区的名单是动态变化的,会根据疫情发展和防控措施的实施情况进行调整。
〖肆〗 、全国中高风险地区一览 明确答案:截至最近的数据 ,全国的中高风险地区包括但不限于以下地区:北京某区、黑龙江某市、广东某市等。详细解释: 中高风险地区的划定:中高风险地区是根据病例数量 、疫情传播风险等因素综合评估后划分的 。
〖伍〗、北京日报客户端记者梳理发现,近来全国有1个高风险地区,在河北;49个中风险地区 ,其中7个在北京、4个在河北 、32个在辽宁、6个在黑龙江。
〖陆〗、上海祝桥镇属于上海市浦东新区。全国中高风险区如下:高风险地区:天津市东疆港区瞰海轩小区:该小区近来被列为高风险地区,需要采取严格的防控措施 。中风险地区:上海市(4个):浦东新区祝桥镇航城七路450弄小区:位于祝桥镇,因疫情被划为中风险地区。
全国疫情等级区域是如何划分的
疫情等级划分的4个等级判定主要依据病例数、传播风险及区域防控需求,通常分为低风险 、中风险、高风险和重点管控区域(部分地区可能将“重点管控”单独列为一级或纳入高风险范畴)。以下是具体判定标准及说明:低风险地区判定标准:无新增本土病例:连续14天内无新增本地确诊病例或无症状感染者 。
原风险等级划分标准 低风险地区:需满足两个条件之一:一是区域内无确诊病例;二是连续14天无新增确诊病例。根据《新型冠状病毒肺炎防控方案(第九版)》 ,低风险地区还指中高风险区所在县(市、区 、旗)内除中高风险区外的其他区域。
全国疫情等级区域主要针对湖北省、北京市以外的地方,以县级为单位,依据疫情严重程度划分为低风险地区、中风险地区和高风险地区三类 ,具体划分标准及对应防控策略如下:低风险地区实施“外防输入”策略,全面恢复生产生活秩序 。
疫情级别通常根据疫情的传播风险 、严重程度及防控需求进行划分,主要分为低风险地区、中风险地区和高风险地区三个级别 ,具体划分标准及依据如下:低风险地区:定义:无确诊病例,或连续14天无新增确诊病例。
疫情风险区的划分主要依据病例数量、传播风险 、区域特征及防控需求,通常分为高、中、低风险区 ,具体标准及查看方式如下:划分标准高风险区:病例数较多,且存在明显社区传播风险(如聚集性疫情)。通常以小区 、村组或楼栋为单位划定,实行“足不出户、上门服务 ”的封控措施。
疫情等级划分的4个等级判定通常基于疫情传播风险、病例数量、防控需求及区域影响等综合因素 ,具体标准可能因地区或政策调整而略有差异 。以下是通用判定逻辑的详细说明:四个等级的通用划分标准低风险地区 判定条件:无确诊病例,或连续14天内无新增本土确诊病例。
新版防疫方案风险地区等级如何划分
新版防疫方案中风险地区等级划分主要依据疫情传播风险 、病例数量及聚集性疫情规模等因素,划分为高、中、低风险地区,具体划分标准需通过官方渠道查询实时动态调整结果。以下是详细说明:划分依据:风险地区的等级划分并非固定不变 ,而是根据疫情的实际情况进行动态调整 。
原风险等级划分标准 低风险地区:需满足两个条件之一:一是区域内无确诊病例;二是连续14天无新增确诊病例。根据《新型冠状病毒肺炎防控方案(第九版)》,低风险地区还指中高风险区所在县(市 、区、旗)内除中高风险区外的其他区域。
疫情等级划分的4个等级判定主要依据病例数、传播风险及区域防控需求,通常分为低风险 、中风险、高风险和重点管控区域(部分地区可能将“重点管控”单独列为一级或纳入高风险范畴) 。以下是具体判定标准及说明:低风险地区判定标准:无新增本土病例:连续14天内无新增本地确诊病例或无症状感染者。

1+73!全国疫情中高风险地区最新汇总
疫情防控取得阶段性重大胜利全国中高风险地区清零 ,直接表明本轮疫情(自2020年12月多点爆发至2021年2月)已得到有效控制,疫情传播链被成功阻断,社会面风险显著降低。这一成果体现了中国在短时间内(约2个月)遏制疫情蔓延的能力 ,为全球经济复苏和社会秩序恢复提供了重要示范 。
打开微信搜索功能打开手机中的微信app,点击顶部“搜索”选项。进入粤省事小程序在搜索页面输入“粤省事 ”,点击搜索结果中的“粤省事”小程序。进入疫情区域页面在粤省事首页点击“疫情区域”选项 ,进入风险地区查询页面 。查看风险地区名单页面会直接显示全国高风险和中风险地区列表,用户可滑动查看完整信息。
查询方式:点击进入上海本地宝的风险专题页面,可获取全面的风险地区数据。附加功能:关注微信公众号“上海本地宝” ,在对话框搜索【风险】,即可便捷获取实时更新的全国疫情风险等级和中高风险地区名单。注意:以上数据仅限于中国大陆地区,不包括港澳台 。
检查全国隔离政策的入口:http://m.tript.cn/az/234html国内疫情中高风险地区名单截至2021年1月27日16时,31个省区市共有9个高风险区和73个中风险区 ,其他为低风险区。中国高风险地区列表更新时间:2021年1月27日16:00。
输入国务院客户端搜索,并点击进入 。『4』在国务院客户端主页面,点击疫情风险查询。『5』在弹出的对话框 ,点击允许。『6』最后就可以看到该城市的风险等级了 。全国中高风险地区名单截止1月27日 高风险地区(9个):河北省(3个)石家庄市藁城区全域;石家庄市新乐市全域;邢台市南宫市全域。
发表评论