招聘网
  • 首页
  • 端游攻略
  • 永劫资讯
  • 手游技巧
  • 永劫科技
  • 每日百科
  1. 首页
  2. 招聘科技 第75页
这次疫情主要在哪地区/这次疫情主要在哪地区爆发

这次疫情主要在哪地区/这次疫情主要在哪地区爆发

纽约疫情主要来自哪儿?美国专家有重要发现! 〖壹〗、纽约疫情主要来源于欧洲旅行者,而非亚洲,这一结论已得到美国多个研究团...

  • 招聘科技
  • 2026-02-01
  • 阅读 26
【来宾疫情是否重点地区,来宾现在有新型肺炎吗】

【来宾疫情是否重点地区,来宾现在有新型肺炎吗】

全国疫情风险等级名单是? 〖壹〗、疫情级别通常根据疫情的传播风险、严重程度及防控需求进行划分,主要分为低风险地区、中风险...

  • 招聘科技
  • 2026-02-01
  • 阅读 28
资阳有疫情的地区吗/资阳有疫情的地区吗现在

资阳有疫情的地区吗/资阳有疫情的地区吗现在

11月27日资阳雁江区新增11例新冠病毒无症状感染者 月27日0-24时,资阳市新增11例新冠病毒无症状感染者,均在雁江...

  • 招聘科技
  • 2026-02-01
  • 阅读 39
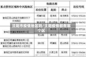
沈阳市疫情地区吗/沈阳疫情都有哪个区

沈阳市疫情地区吗/沈阳疫情都有哪个区

沈阳是否有疫情 疫情突袭,社区工作面临挑战3月初,沈阳出现疫情“倒春寒”,社区防疫压力骤增。作为吉祥社区党委书记,宋杨凭...

  • 招聘科技
  • 2026-02-01
  • 阅读 23
临武哪个地区有疫情发生(临武有哪些地方)

临武哪个地区有疫情发生(临武有哪些地方)

临武县去衡阳要做核酸检测吗 〖壹〗、要做核酸。衡阳,湖南省地级市。通过查询湖南省疫情防控中心可知,截止2022年9月28...

  • 招聘科技
  • 2026-02-01
  • 阅读 25
洛阳地区疫情怎么样(洛阳市的疫情怎么样)

洛阳地区疫情怎么样(洛阳市的疫情怎么样)

洛阳有几个高风险地区 【法律分析】洛阳嵩县地区近来没有中、高风险区域,都是低风险地区。低风险:无确诊病例或连续14天无新...

  • 招聘科技
  • 2026-02-01
  • 阅读 25
【和田地区疫情政策,和田疫情防控政策】

【和田地区疫情政策,和田疫情防控政策】

新疆和田地区回长春用隔离吗? 一)艰苦边远地区机关、事业单位中2000年12月31日前已经离退休的人员,相应增加离退休费...

  • 招聘科技
  • 2026-02-01
  • 阅读 24
南通有几个疫情地区啊/江苏南通那边有疫情吗

南通有几个疫情地区啊/江苏南通那边有疫情吗

南通市属于什么风险等级 中风险地区。根据国务院应对新型冠状病毒感染肺炎疫情联防联控机制发布的最新风险等级划分标准,截止于...

  • 招聘科技
  • 2026-02-01
  • 阅读 25
【陇南疫情中风险地区,陇南市疫情在哪个县】

【陇南疫情中风险地区,陇南市疫情在哪个县】

2022年9月19日甘肃陇南市调整风险等级 武都区关于调整风险区风险等级的通告全区广大居民:根据《新型冠状病毒肺炎防控方...

  • 招聘科技
  • 2026-02-01
  • 阅读 24
泉州每个地区疫情数据图/泉州每个地区疫情数据图最新

泉州每个地区疫情数据图/泉州每个地区疫情数据图最新

厦门疫情起源查明! 厦门本次疫情起源是外市输入病例,在工厂等人群密集场所暴发和扩散,在首次报告病例前已经传播2-3代。具...

  • 招聘科技
  • 2026-02-01
  • 阅读 21
  • 首
  • <
  • 71
  • 72
  • 73
  • 74
  • 75
  • 76
  • 77
  • 78
  • 79
  • 80
  • >
  • 尾

热门文章

  • 上海现在处于疫情的地区(上海现在是疫区)
    上海现在处于疫情的地区(上海现在是疫区)
    2026-02-06
  • 东南亚地区疫情情况(东南亚国家疫情数据)
    东南亚地区疫情情况(东南亚国家疫情数据)
    2026-01-30
  • 拼多多疫情地区调整公告/拼多多疫情停发快递了
    拼多多疫情地区调整公告/拼多多疫情停发快递了
    2026-02-02
  • 知识教程!微乐亲友房怎么开挂”开挂(透视)辅助教程
    知识教程!微乐亲友房怎么开挂”开挂(透视)辅助教程
    2026-02-05
  • 遵义地区疫情限行通知(遵义疫情控制了吗)
    遵义地区疫情限行通知(遵义疫情控制了吗)
    2026-02-02

最新文章

  • 安徽全省地区疫情等级/安徽疫情等级2021年

  • 重庆疫情风险地区地图/重庆疫情风险地区地图实时更新

  • 哪些地区疫情管制最严/哪些地方实行管控

  • 【房山疫情最新管控地区,房山疫情最新消息4例分布在哪】

  • 虹桥地区疫情情况如何/虹桥最新疫情

随机文章 换一换

  • 3分钟教程“雀神广东麻将免费开挂器下载”开挂(透视)辅助教程
    3分钟教程“雀神广东麻将免费开挂器下载”开挂(透视)辅助教程
    2026-02-07
  • 【日本最新疫情地区分布,日本疫情各地最新情况】
    【日本最新疫情地区分布,日本疫情各地最新情况】
    2026-01-30
  • 广州南沙疫情管控地区(广州南沙疫情防控通告)
    广州南沙疫情管控地区(广州南沙疫情防控通告)
    2026-01-31
  • 疫情如何定位全球的地区(疫情定位地图怎么弄)
    疫情如何定位全球的地区(疫情定位地图怎么弄)
    2026-02-02
  • 【疫情沧县地区有哪些村,沧县是疫区吗】
    【疫情沧县地区有哪些村,沧县是疫区吗】
    2026-02-04
我们是一个中立的游戏资讯网站,分享独立的游戏体验和测评,本站禁止发黄赌毒,如发现全部删除,有发现者可向站长举报
© 招聘网2026 版权所有 . Powered By Z-BlogPHP . 沪ICP备2025109956号-1