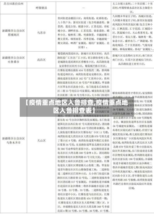
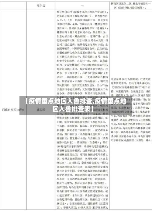
【疫情重点地区入鲁排查,疫情重点地区入鲁排查表】
上海返鲁人员最新规定
中风险地区所在县(市 、区)人员:非必要不入鲁返鲁;确需入鲁的 ,抵达后进行7天居家健康监测 。高风险地区所在县(市、区)人员:因上海近来无高风险地区,此条款暂不涉及上海旅居人员。若其他地区有高风险区域流出人员,需进行7天集中隔离+7天居家健康监测。

所有省外入鲁返鲁人员需持48小时内核酸检测阴性证明;抵达后第1天和第3天各进行1次核酸检测 。严格限制高风险地区所在县(市、区)人员入鲁返鲁 ,对从有高风险地区的县(市 、区)流出人员进行7天集中隔离和7天居家健康监测。

山东政策:非中高风险街道入鲁无需隔离,山东放宽了对上海旅居史的限制,不再针对上海全域进行管控。酒店接待:除个别酒店外 ,济南、青岛、烟台 、威海等地酒店可接待上海低风险街镇旅居史人员 。核酸要求:各地市对抵达后的核酸要求不同,包括7天3检、3天2检、4天3检等。


从西安回山东需要做核酸检测吗(持续更新)
〖壹〗、从西安回山东需要携带48小时内核酸检测阴性证明,抵达后再进行1次核酸检测。具体说明如下:入(返)鲁前准备:根据山东疾控近期疫情防控公众健康提示(12月21日更新),自西安等发生本土疫情地区入(返)鲁人员 ,需携带48小时内核酸检测阴性证明。
〖贰〗 、近来是需要的 。西安到山东曲阜的行程是跨省行程了,另外西安近来还有零星的病例,所以到曲阜一定是会查询48小时之内的核酸检测阴性报告。
〖叁〗、你好 ,11月份从西安去青岛,坐火车不需要核酸检测了。
〖肆〗、中高风险地区来返榆林人员,需集中隔离14天+2次核酸检测 。中高风险地区拟来返榆林人员需提前3天向目的地所在村(社区)申报 ,来返榆林后1小时内做好报告登记。从低风险地区来返榆林人员,需进行14天健康监测。
〖伍〗 、江西省上饶市、抚州市、新余市 、赣州市等多地发布的最新春节疫情防控通告均提到,从通告发布之日起至3月15日 ,从省外来(返)人员,需要在抵达24小时内进行核酸检测 。河北石家庄:自1月9日起,所有来石返石人员须持48小时内核酸检测阴性证明。
〖陆〗、不需要 ,对7天内有高风险区旅居史的人员,采取7天集中隔离医学观察;对7天内有中风险区旅居史的人员,采取7天居家隔离医学观察,如不具备居家隔离医学观察条件 ,采取集中隔离医学观察。
返鲁入鲁人员需要报备吗
报备要求:入鲁前需提前3天向目的地社区、单位或酒店报备 。举例说明:以普陀区宜川路街道为例,若该街道无中风险区域且无社会面阳性病例,入鲁人员仅需落实“3天2检” ,无需隔离或居家监测。政策动态性与执行建议防疫政策更新频繁,可能每天或每半天调整,建议出行前通过属地社区 、12345热线或官方渠道确认最新要求。
已抵达人员措施:近期从西安等上述地区入(返)鲁已经抵达目的地的人员 ,要主动向社区(村)、住宿宾馆和单位报备 。按规定在3天内进行2次(间隔24小时)核酸检测,继续进行7天自我健康监测。主动报备是为了让相关部门及时掌握人员流动信息,以便在出现疫情时能够迅速采取防控措施。
返乡人员和行前报备 山东省定义的返乡范围包括县(含县级市)域、城市建成区以外的远郊区 、城乡接合部、城中村等农村疫情防控重点区域。
爱山东济南app报备流程如下:登录app:入鲁返鲁人员需先登录“爱山东 ”APP 。进入申报模块:在首页点击“入鲁返鲁疫情防控申报” ,并在弹出页面中点击“信息申报”模块。填写信息:登记联系方式、交通工具等相关信息。信息确认:信息填写完成且确认无误后,在“信息确认 ”模块输入个人证件号码进行确认提交 。
发表评论