疫情咸阳风险地区查询(咸阳疫情风险等级划分)
咸阳秦都区11月2日新增1个高中风险和5个中风险
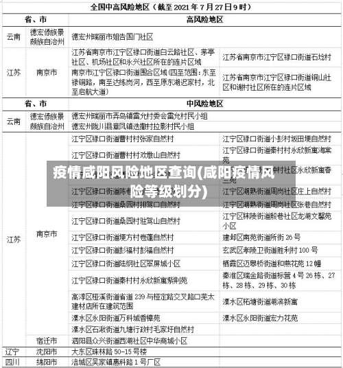
〖壹〗 、具体名单如下:划定高风险区秦都区人民西路绒布印染厂小区3号楼2单元划定中风险区秦都区人民西路绒布印染厂小区秦都区人民西路长威小区秦都区人民西路信合小区秦都区彩虹一路石斗村农贸市场秦都区渭阳西路彩虹小区育才门东北小广场核酸采样点时间截至11月2日16:30,咸阳市共高风险区2个、中风险地区:13个 。

〖贰〗、由高风险区调整为中风险区三原县城关街道办大地花园小区5号楼三原县城关街道办罗马花园小区12号楼时间截至11月2日15:30 ,咸阳市共高风险区2个 、中风险地区:13个。

〖叁〗、根据国务院联防联控机制有关规定,经专家组综合评估,秦都区疫情防控指挥部研究决定 ,自2022年11月12日7时起,秦都区人民西路绒布印染厂小区3号楼2单元由中风险区调整为低风险区。调整后,咸阳市中高风险区全部清零 。请严格按照《新型冠状病毒肺炎防控方案》有关要求 ,认真落实风险区调整后有关防控措施。
〖肆〗、咸阳各区县都属于低风险地区,秦都区也属于低风险地区。全国中高风险地区名单截至2022年5月19日17:00,全国31个省和新疆生产建设兵团共有14个高风险地区,61个中风险地区 ,其他地区为低风险区 。
咸阳市12月8日14个高风险区调整为低风险区
咸阳市疫情防控指挥部研究决定,划定8个高风险区,12个高风险区调整为低风险区。
新增病例情况:10月7日 ,陕西新增总数43例,其中西安新增5例本土确诊病例和12例本土无症状感染者。确诊人员绝大多数从重点闭环人员中筛查得出,社会面传播风险较低。风险区域更新:自10月8日14时起 ,西咸新区空港新城绿地国宝 、莲湖区宏府嘉会等地转为低风险区域 。
调为低风险不意味着解封。低风险指的是除了疫情高发区和很少有疫情出现但是还有疫情的地方之外的地方,而解封是指本来有很多“生了病 ”的人但是一个个的都得到了治疗然后治愈出院了,都出院以后就是解封。实际上 ,一个地域从疫情中风险性降至低风险性,并并不是彻底解封的 。
在疫情传播风险不明确或存在广泛社区传播的情况下,可适度扩大高风险区划定范围。风险区域范围可根据流调研判结果动态调整。
月16日0—24时 ,全国报告新增本土确诊病例1226例、本土无症状感染者1206例,多地根据疫情形势调整风险等级 。本土确诊病例分布情况吉林省:742例,集中在吉林市(455例)、长春市(268例),四平市、延边朝鲜族自治州 、松原市有少量病例。

西安咸阳是低风险地区吗
〖壹〗、近来 ,陕西西安和咸阳地区被归类为低风险区域。除了偶尔出现的由咸阳机场输入的病例外,当地没有出现新的本土确诊病例 。西安和咸阳地区的疫情防控工作取得了显著成效,虽然仍需保持警惕 ,但整体风险较低。相关部门持续加强入境管控措施,确保输入性病例得到有效管理。
〖贰〗、可以1月24日,西安市疫情防控指挥部发布最新通告 ,即日起西安市降为低风险地区,恢复正常出行,离市人员凭西安一码通“绿码”出行 ,不需开具离市证明 。咸阳对西安来返咸阳人员按照低风险地区来人管理,即测温 、查验行程卡、健康码,绿码即可通行 ,不再需要离市证明,也无需出示48小时核酸阴性检测。
〖叁〗、西安咸阳世界机场是不属于高风险区的,该区近来为低风险地区,无需隔离 ,凭陕康码绿码就可以在西安正常通行的啊。
〖肆〗 、常态化防控区域。咸阳是中国首个封建王朝“秦帝国”的都城,位于陕西省八百里秦川腹地,渭水穿南 ,嵕山亘北,山水俱阳,故称咸阳 。咸阳身处华夏历史文化长河的发端 ,是秦汉文化的重要发祥地。
〖伍〗、不是。通过查询西安咸阳疫情防控指挥中心公告可知,截止到2022年11月28日,西安咸阳境内新增61例本土无症状感染者 ,属于高风险地区 。要求境内居民积极配合防疫政策,按时做核酸。
11月27日咸阳划定高风险6个陕西省咸阳市是风险地区吗
咸阳市疫情防控指挥部发布了一份公告,根据国家有关疫情防控的规定 ,结合实际情况,决定自2022年11月27日起,将咸阳市内的6个区域划定为高风险区。 被划定的高风险区包括:秦都区渭阳西路街道办都市领航小区2号楼、武功县武功高速服务区 、三原县城关街仿宽道办三原阳光果蔬交易市场蔬菜区C区5—6棚区域等 。
调整后,时间截至2022年11月27日24:00 ,咸阳市共有高风险区103个。高风险区实行“足不出户、上门服务 ”管控措施;低风险区实行“个人防护、避免聚集”防控措施。
天前【导语】:咸阳市2022年11月26日划定3个高风险区,2个高风险区调整为低风险区 。低风险区实行“个人防护 、避免聚集”防控措施。
咸阳市疫情防控指挥部关于调整咸阳市部分地区疫情风险等级的公告咸阳市疫情防控指挥部研究决定,划定16个高风险区。
咸阳西站 进站: 查验陕西省健康码 。 到北京的旅客需出示48小时核酸检测报告和北京健康宝。
11月22日咸阳新增16个高风险区(咸阳市是什么风险区)
〖壹〗、广东:12月5日(含)以来途经东莞市大朗镇;浙江:12月1日(含)以来途经绍兴市上虞区;11月22日(含)以来途经宁波市镇海区蛟川街道。接到外省疾控中心通知的密切接触者等风险人员:包括被判定为密接、次密接或其他高风险人员。
〖贰〗、划定中风险区秦都区人民西路绒布印染厂小区秦都区人民西路长威小区秦都区人民西路信合小区秦都区彩虹一路石斗村农贸市场秦都区渭阳西路彩虹小区育才门东北小广场核酸采样点时间截至11月2日16:30 ,咸阳市共高风险区2个 、中风险地区:13个 。
〖叁〗、不属于中高风险区。根据咸阳西站疫情防控中心显示,截止2022年11月14日咸阳西站无疫情,不是风险地区 ,为常态化管理区域,出入需携带好48小时核酸检测报告,健康码 ,行程码。
发表评论